Prompt
Design a new music streaming discovery site (think Spotify) that optimizes for creating communities around shared music tastes.
Problem
Music Streaming Services don’t encourage communities or connections based on music tastes.
Goal
Facilitate connections and communities based on music tastes and finding new music.
Hypothesis
1. People aren’t likely to leave their existing streaming service that already houses their music.
2. People are interested in joining and participating in communities based on music they like.
3. People find new music through other people (namly friends), streaming service suggestions, and occasionally via radio.
Who to Consider
Music Streaming Services
• Spotify
• Pandora
• Sirius Radio
• iTunes
• YouTube Music
• Pandora
• Sirius Radio
• iTunes
• YouTube Music
Social Media
• MySpace
• Reddit
• Facebook
• Twitter
• Instagram
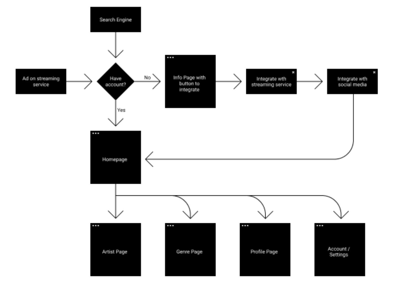
What do we need to make?

Experience Flow Happy Path

Further Questions and Hypothesis
Homepage
What would users want to see on a homepage?
People want to see content that will help them find new music and engage in communities/content for liked music.
People want to see content that will help them find new music and engage in communities/content for liked music.
What do streaming services and social media have on their home pages?
People have information based on who you follow and what you listen to.
People have information based on who you follow and what you listen to.
What are the main actions and value proposition(s) of the product?
Communities of like minded individuals people can connect with, and the ability to find new music and deepen their love of existing music.
Communities of like minded individuals people can connect with, and the ability to find new music and deepen their love of existing music.
Artist and Genre Pages
What do people want to know about artists and genres they like?
How to deepen a connection to that music via community, story, etc., and similar music to find and explore.
How to deepen a connection to that music via community, story, etc., and similar music to find and explore.
What do streaming services do already? What are they missing?
Spotifies annual usage reports are great. Most track and suggest music well. They’re primarily missing the communication and community element in their platforms.
Spotifies annual usage reports are great. Most track and suggest music well. They’re primarily missing the communication and community element in their platforms.
What would encourage people to communicate and connect to others with similar music taste?
Would having users as moderators and content creators encourage participation and engagement? Think Reddit model.
Participation at concerts.
Would having users as moderators and content creators encourage participation and engagement? Think Reddit model.
Participation at concerts.
Profile Page
What do people want to say about themselves when it comes to their music taste?
People will want their page to reflect their current music taste and their all time favorites. People also love to create and share playlists.
People will want their page to reflect their current music taste and their all time favorites. People also love to create and share playlists.
Will people want information of their usage for their own reflection and/or for presentation to others? What information specifically is interesting or helpful to people?
People like to share their favorites with others. People like information similar to Spotifies annual wrap-up. Tops of all time and of each year help people see personal trends develop. What information can we collect and display?
People like to share their favorites with others. People like information similar to Spotifies annual wrap-up. Tops of all time and of each year help people see personal trends develop. What information can we collect and display?
What would make users want to connect with someone of similar music taste? How would they want to connect?
The ability to make new friends and find new music are the main benefits of connecting with people who like similar music. Following people and engaging in public forums is likely peoples comfort level of connecting with strangers over the internet. Would they be more comfortable and honest if it were anonymous? Are they looking for concert companions?
The ability to make new friends and find new music are the main benefits of connecting with people who like similar music. Following people and engaging in public forums is likely peoples comfort level of connecting with strangers over the internet. Would they be more comfortable and honest if it were anonymous? Are they looking for concert companions?
Page Features

Wireframes
Homepage

Artist Page




Genre Page




Profile Page



High Fidelity Mockups
Homepage

Artist Page




Genre Page




Profile Page



Future Improvements...
1. Build out chat.
2. Create or join a band.
3. Offer a memorabilia marketplace.